Instance Verification Kit (IVK)
spin lock @ [5159+36+/linux-3.19-rc1/drivers/misc/tifm_7xx1.c]
Instance Signature: lock
|
The Matching Pair Graph:
|
|
Function Name
|
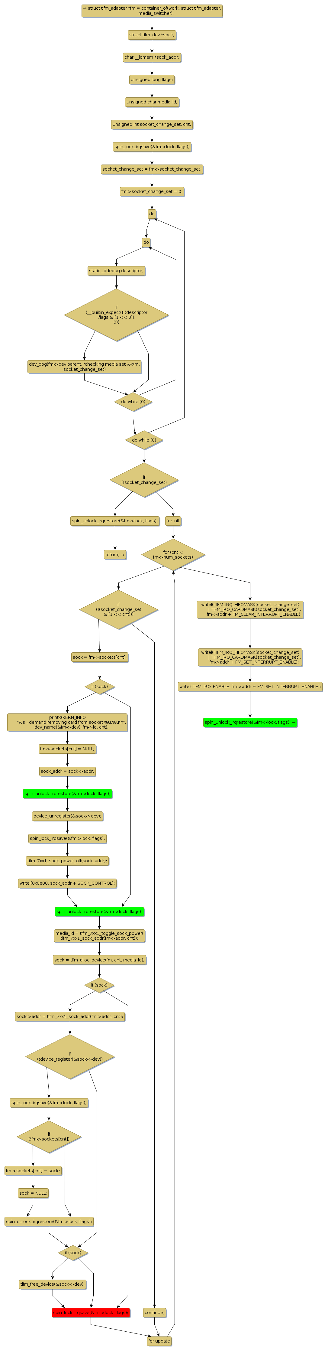
Control Flow Graph (CFG)
|
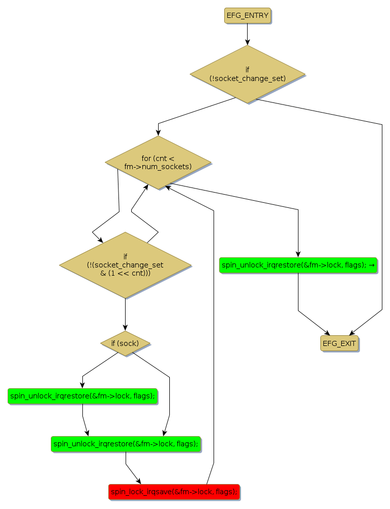
Events Flow Graph (EFG)
|
Source Correspondence
|
|
tifm_7xx1_switch_media
|
|
|
[3511+22+/linux-3.19-rc1/drivers/misc/tifm_7xx1.c]
|